代理执行中的三种执行方式:App消息推送、手机短信推送、电子邮件推送,标题和内容都可以使用宏变量。
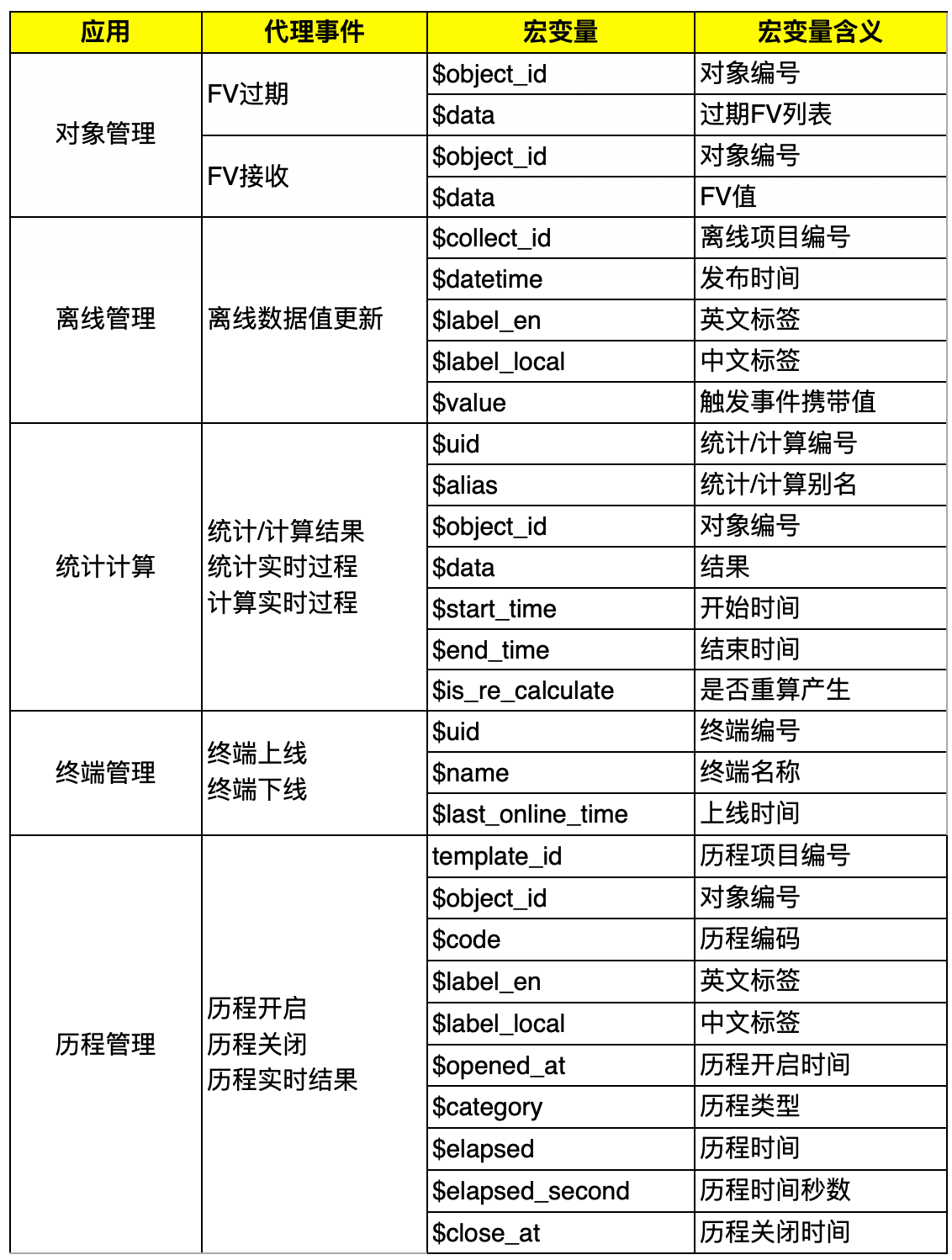
我们把不同应用、不同代理事件的代理执行可以使用的宏变量整理成这张表:

熟练掌握代理执行的宏变量,就可以使得推送的App消息、手机短信和电子邮件中的推送信息变得很准确。
我们可以举些常用的消息编写方式:
终端管理
- 终端上线事件:编号为 ${SFV(uid)} ${SFV(name)} 的终端于 ${SFV(last_online_time)} 重新联网上线!
- 终端下线事件:编号为 ${SFV(uid)} ${SFV(name)} 的终端刚才发生断网离线,请尽快检查处理!
对象管理
- FV过期事件:编号为 ${SFV(object_id)} 的对象有变量FV过期,过期的变量为:${SFV(data)} 。
- FV接收事件:编号为 ${SFV(object_id)} 的对象有变量FV接收新数据,接收新数据的变量为:${SFV(data)}。
统计计算
- 统计/计算结果事件:开始于 ${SFV(start_time)} 的统计项目(统计项目编号:${SFV(uid)},${SFV(alias)} 在${SFV(end_time)} )完成,对象 ${SFV(object_id)} 的统计结果为${SFV(data)}。如果对该统计结果有任何疑问,请查询原始数据。
离线数据
- 离线数据更新事件:离线数据项目${SFV(collect_id)} 的 ${SFV(label_en)} 离线数据项在 ${SFV(datatime)} 有新的采集更新,新的采集值为 ${SFV(value)}。
历程开始
- 历程开始事件:编号为${SFV(object_id)} 对象的历程项目 ${SFV(template_id)} 于${SFV(open_at)} 开始,历程编码为 ${SFV(code)},历程类型为 ${SFV(category)}。
- 历程结束事件:编号为${SFV(object_id)} 对象的历程项目 ${SFV(template_id)} 在${SFV(close_at)} 结束,历程编码为 ${SFV(code)},历程类型为 ${SFV(category)}。
(一)终端管理
1.1 终端上线事件(terminal_online)
事件消息体
{
"block": "mapping",
"event": "terminal_online",
"uniqueid": "PUB1503841600007",
"datetime": "2021-05-10 11:48:38.416995644",
"uid": "fidiser12",
"name": "AX001",
"online": 1
}| 参数名 | 示例值 | 参数描述 | 宏变量 |
|---|---|---|---|
| block | mapping | ||
| event | terminal_online | 终端上线事件 | |
| uniqueid | PUB1503841600007 | 消息编号 | ${SFV(uniqueid)} |
| datetime | 2024/6/18 10:32 | 消息产生时间 | ${SFV(datetime)} |
| uid | fidiser12 | 终端编号 | ${SFV(uid)} |
| name | AX001 | 终端名称 | ${SFV(name)} |
| online | 1 | 终端上线 | ${SFV(online)} |
终端上线事件消息模板
编号为 ${SFV(uid)} ${SFV(name)} 的终端于 ${SFV(datetime)} 重新联网上线!
1.2 终端下线事件(terminal_offline)
事件消息体
{
"block": "mapping",
"event": "terminal_offline",
"uniqueid": "PUB1502615200001",
"datetime": "2021-05-10 14:31:26.152819794",
"uid": "fidiser12",
"name": "AX001",
"online": 0
}| 参数名 | 示例值 | 参数描述 | 宏变量 |
|---|---|---|---|
| block | mapping | ||
| event | terminal_offline | 终端下线事件 | |
| uniqueid | PUB1503841600007 | 消息编号 | ${SFV(uniqueid)} |
| datetime | 2024/6/18 10:32 | 消息产生时间 | ${SFV(datetime)} |
| uid | fidiser12 | 终端编号 | ${SFV(uid)} |
| name | AX001 | 终端名称 | ${SFV(name)} |
| online | 0 | 终端下线 | ${SFV(online)} |
终端下线事件消息模板
编号为 ${SFV(uid)} ${SFV(name)} 的终端刚才发生断网离线,请尽快检查处理!
(二)对象管理
2.1 FV过期事件(expire_fv)
事件消息体
{
"block": "mosaic",
"event": "expire_fv",
"uniqueid": "PUB1323431200006",
"datetime": "2021-03-12 16:15:34",
"object_id": "OBJ1315925700001",
"data": ["S001"]
}| 参数名 | 示例值 | 参数描述 | 宏变量 |
|---|---|---|---|
| block | mapping | ||
| event | expire_fv | FV过期事件 | |
| uniqueid | PUB1323431200006 | 消息编号 | ${SFV(uniqueid)} |
| datetime | 2021/3/12 16:15 | 消息产生时间 | ${SFV(datetime)} |
| object_id | OBJ1315925700001 | 对象编号 | ${SFV(object_id)} |
| data | [“S001”] | 数据 | ${SFV(data)} |
FV过期事件消息模板
编号为 ${SFV(object_id)} 的对象有变量FV过期,过期的变量为:${SFV(data)} 。
2.2 FV接收事件(recv_fv)
事件消息体
{
"block": "mosaic",
"event": "recv_fv",
"uniqueid": "PUB1323431200006",
"datetime": "2021-03-12 16:15:34",
"object_id": "OBJ1315925700001",
"data": {"S01":"1","S02":"2"}
}| 参数名 | 示例值 | 参数描述 | 宏变量 |
|---|---|---|---|
| block | mapping | ||
| event | recv_fv | FV接收事件事件 | |
| uniqueid | PUB1323431200006 | 消息编号 | ${SFV(uniqueid)} |
| datetime | 2021/3/12 16:15 | 消息产生时间 | ${SFV(datetime)} |
| object_id | OBJ1315925700001 | 对象编号 | ${SFV(object_id)} |
| data | {“S01”:”1”,”S02”:”2”} | 数据 | ${SFV(data)} |
FV接收事件消息模板
编号为 ${SFV(object_id)} 的对象有变量FV接收新数据,接收新数据的变量为:${SFV(data)}。
文档更新时间: 2024-07-05 18:54 作者:技术支持