(一)创建维保项目
创建维保项目,是 “维保管理” 第一步。
还是以佳华电站为例来讲解。

从SERG(三普能源集团)电站管理中心看到,佳华电站、奔腾电站和粤海电站主要的设备维护保养差不多,大概有这些计划和安排:
| 序号 | 维保设备 | 维保周期或条件 | 维保摘要 |
|---|---|---|---|
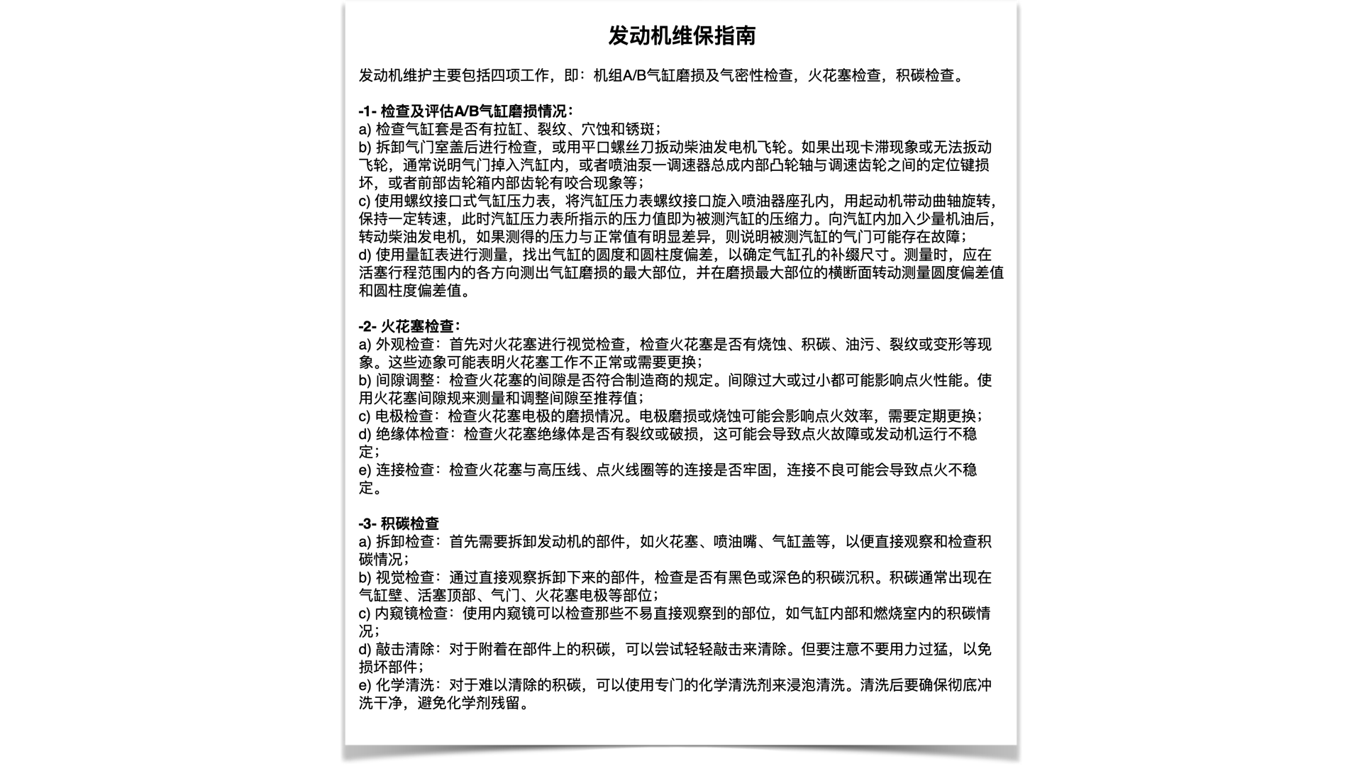
| 1 | 各机组 | 3个月 | 发动机维护: 机组A/B气缸磨损检查,气密性检查,火花塞检查,积碳检查 |
| 2 | 各机组 | 累计运行达360小时 | 加注润滑脂: 机组发动机轴承加注润滑脂 |
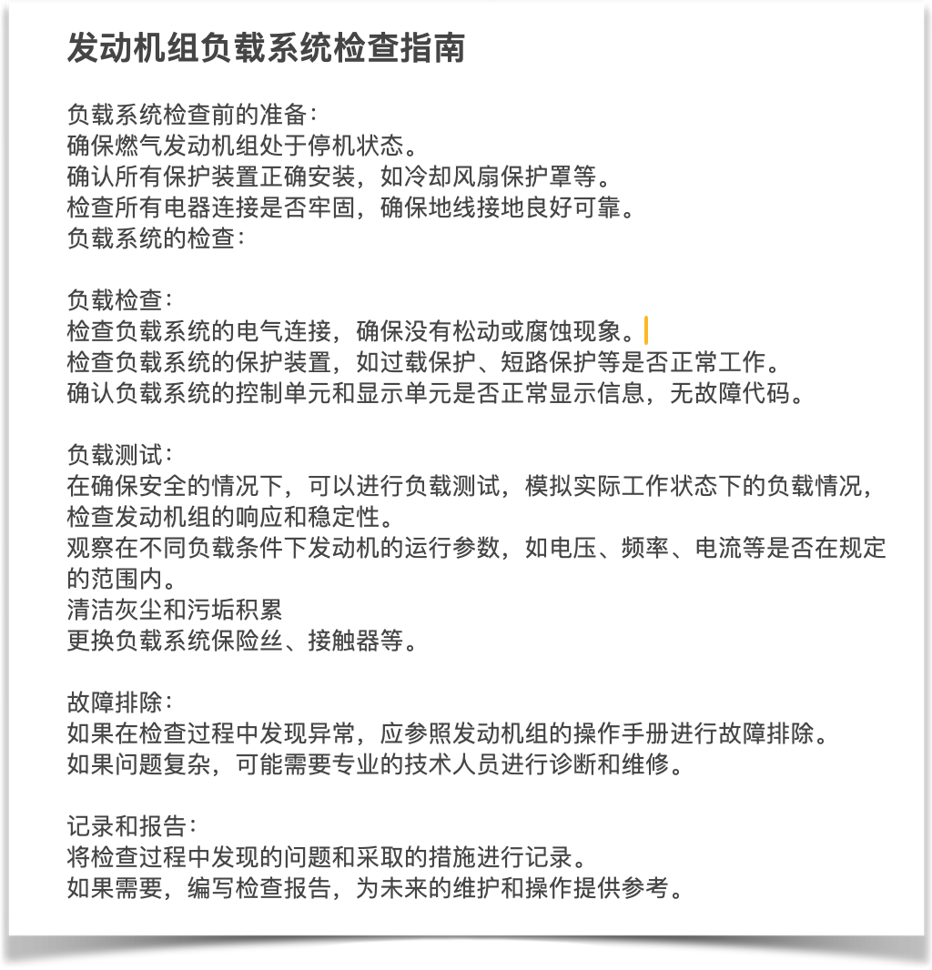
| 3 | 各机组 | 安全停泊次数累计达1200次 | 负载检查: 检查机组负载耦合系统 |
| 4 | 各机组 | 机组燃气压力正跳跃时增压压力 陡降,累计次数达450次 | 增压系统检查: 检查机组燃气增压系统 |
| 5 | 整个电站 | 累计发电量达5500000KWHr | 检查并网母排绝缘子: 检查整个电站的发电并网母排发电量 |
第一个是最常见的固定周期维保;第二个是一个运行时间的统计;而第三、第四个是两个特征的统计。
维保指南也是一个非常重要的内容,需要事先准备好:

(1)一般周期维保
一般周期维保是最常用的维保方式,创建周期维保项目相对也简单。以各机组的发动机维护为例,这个维保项目每3个月一次:

我们注意到,这个维保项目是佳华1#机组的周期性维保项目,对象当然只需要添加佳华1#机组对象。
确定保存后,在“维保项目”列表中可以看到创建的这个维保项目:

创建的项目默认是停止的,随时可以 “启动” 这个维保项目。
启动维保项目的时候,默认就是今天的日子:

也可以指定某一天。
无论是默认的 “今天”,还是指定的启动时间,维保周期的计时都是从这个时间开始,这个时间也会被记录下来:

如果该项目是运行状态(已启动),可以随时重启该项目。重启的意思是重新设定维保周期的起点。
操作菜单中的 “导出模板项”,是把该维保项目导出成一个模板文件。这个模板文件未来可以作为一个模板导入到 “对象模板” 应用。
可以通过详情查看维保项目相关的信息:


如果对该维保项目进行过记录,也可以在详情中看到:

同样,可以为佳华电站的其他四个机组创建维保项目:

这五个维保项目,每个项目里面都是一个机组对象。
MixIOT 维保任务产生的规则是,如果项目启动,到了时间,每个项目就会产生一个维保任务。而每个维保任务,就是一个机组。
(2)为佳华电站统一创建维保项目
上面为佳华电站的机组一一分别创建了维保项目。这些维保项目是同时到期的,所以也可以这样来为佳华电站机组创建维保项目:

确定后,保存这个维保项目:

这个维保项目中,有5个对象。
也就是说,一旦维保的时间到了。会同时出5个维保任务,每个任务也是一个对象。
所以,现在应该理解了,自然时间周期的条件下,维保项目会按其中对象产生维保任务。
(3)创建与普通统计相关的维保项目
佳华电站的维保安排的第二项,不是周期性的维保安排,而是基于机组连续运行时间的维保:
| 序号 | 维保设备 | 维保周期或条件 | 维保摘要 |
|---|---|---|---|
| 2 | 各机组 | 累计运行达360小时 | 加注润滑脂: 机组发动机轴承加注润滑脂 |
这种类型的维保对企业来说,要安排好非常困难,原因就是维保周期(维保条件)是动态变化的。
机组加注润滑脂的条件是按机组累计实际运行时间(360小时),如果机组运行超过360小时很久后还没有安排加注润滑脂,很可能会因为润滑脂已经干涸或已经被消耗掉,而导致机组没有足够润滑而发热、磨损,甚至损坏。如果机组累计运行还不到360小时就提前太多加注了润滑脂,虽然对设备无害,但却造成了润滑脂的浪费。
有了 MixIOT 维保应用,这个问题就很容易解决,只需要创建类型为 “累计统计” 的维保项目即可。
还是先为佳华1#机组创建一个维保项目:

所选择的统计项目,是 “机组运行时间” 的日统计。
回顾一下这个统计是怎么回事:


这个统计项目是一个 “日统计”,也就是说,这个统计每天出一个统计结果,这个结果就是这些机组对象每天运行的时长。
这个维保项目周期(维保条件)是累计运行达360小时,也就是说,该维保项目会从 “启动时间” 开始,对所有机组的每天运行时间统计结果进行累加。一旦累加的结果达到360小时,就会产生维保任务。
这类的维保项目,重点是要选择正确的统计项目。
假设,“统计计算” 应用中,已经有一个“机组每月运行时间”的月统计项目,那是否能选择这个项目呢?这是不能选的。因为这个维保项目的维保条件是360小时,而机组每月运行时间的统计项目,最大的统计结果是 24 (小时/天)×31(天)=744 (小时),超过指定的360小时一倍不止。
通常会因为维保的需要,去创建相关的统计项目。
再看一下这个维保项目的关联对象只有一个,就是佳华1#机组:


在创建这种项目的时候,一定要保证这个对象是所选择的统计项目的关联对象:

从该维保项目的启动日期开始算起,一旦该对象的统计结果达到360小时,这个维保项目就会产生一个维保任务,这个维保项目只针对一个对象,就是佳华1#机组。
同理,当然可以为其他机组创建“润滑脂加注”的维保项目,仍然是选择这个统计项目。
现在来考虑一个新的问题,如果我们创建一个相同维保条件的维保项目,但对象不是一个机组对象,而是5个机组,那么这个维保项目又会怎么样?

按照 MixIOT 维保项目规则,这5个对象中,只要有一个机组(对象)累计运行时间达到360小时,就会同时出来5个维保任务,这5个任务分别都对应一个机组。
所以,除了要选择正确的统计项目,还要区分清楚维保项目里面应该有多少个对象,这非常重要。
在工业场景中,有不少就是这类的,一个设备集群或编组,只要其中的某一个设备达到某种条件,整个设备编组都要进行一次相同的工作。
(4)创建与特征统计相关的第一个维保项目
佳华电站维保安排的第三项,既不是周期性的维保,又不是普通统计时间的维保,而是某种特征统计的维保:
| 序号 | 维保设备 | 维保周期或条件 | 维保摘要 |
|---|---|---|---|
| 3 | 各机组 | 安全停泊次数累计达1200次 | 负载检查: 检查机组负载耦合系统 |
机组的安全停泊是一个特征,在“特征检测”应用中也会涉及。
这种特征统计的维保,传统的维保管理方式是完全无法应对的。而基于特征统计的维保是 “预测性维保” 的一个基础,这就是非常典型的“按需维保”。
先准备好维保指南:

还是为佳华1#机组来创建一个维保项目:

这个维保项目,选择的是每日统计一次的 “佳华1#机组安全停泊”。
基于 “通用统计(普通统计)” 和 “特征统计” 的累计统计周期维保类型,都叫 “计算周期” 维保类型。基于累计特征统计的规则,与累计通用统计的规则是完全相同的。
维保项目的对象也只有一个,就是佳华1#机组:


(5)创建与特征统计相关的第二个维保项目
如果说由于佳华电站的管理非常到位,前面三个维保需求电站都能做得到,那么佳华电站的维保安排的第四项,即便有再高的管理水平也做不到。因为这个特征以及特征关联条件,电站的机组管理人员根本就看不出来。
| 序号 | 维保设备 | 维保周期或条件 | 维保摘要 |
|---|---|---|---|
| 4 | 各机组 | 机组燃气压力正跳跃时增压压力 陡降,累计次数达450次 | 增压系统检查: 检查机组燃气增压系统 |
这种情况,就必须依靠 MixIOT 的维保系统来解决。
要用到的特征检测和特征统计项目是:


有了这些特征检查和特征统计,就可以为佳华1#机组创建维保项目:


同样,可以为其他机组创建维保项目。
(6)维保规则总结
我们要理解 MixIOT 维保系统的规则,这非常重要:
- 维保项目有两种类型的维保周期(或维保条件),一种是 “自然时间周期”,也就是以自然时间为周期的维保规划,如几天、几周、几个月;另一种是 “计算周期”,也就是基于某种计算规则来确定的周期,这是一种动态的周期;
- “自然时间周期”的最短周期单位是 “天”,最长时间周期单位是 “月”;
- 一个维保项目可以对应1个 MixIOT 对象,也可以对应多个 MixIOT对象;
- 无论是自然时间周期还是计算周期,也无论维保项目是一个对象还是多个对象,只要该项目中任何一个对象达到维保周期(或维保条件),维保项就会自动生成维保任务;
- 维保任务是以维保项目关联对象为基础的,也就是说一个维保项目有一个对象,那么维保任务就是一个,如果维保项目的关联对象有多个,那么维保任务就是多个;
- 如果一个 “计算周期” 的维保项目包含有多个关联对象,在某个时刻只有一个对象的计算满足维保条件,这个时候按照规则(4),会针对全部对象产生维保任务;
- 无论什么时候,只要维保项目中有任何一个对象满足维保周期(维保条件),维保项自动产生了维保任务,此时维保项目的“启动时间”就会被重置成产生任务的日期。
所以,在创建维保项目的时候,特别是要为多个对象创建维保项目的时候,要非常清楚,是把这些对象放到一个维保项目里面,还是分开多个维保项目。
(二)维保任务
我们只需要记住,维保最后落地的是维保任务。而维保任务,是由我们所创建的维保项目按所设定的维保周期(自然时间周期或计算周期)创建的。
由维保项目产生的维保任务,会以 Pending(未决)的方式,挂在 “维保管理” 的 “维保任务” 板块:

所谓 “未决方式”,是指这是一个有待处理的项。
换言之,只要在 “维保任务–全部任务” 里面看到还有记录的存在,就说明这还有一件事有待落实或者有待了结。
要了结这个未决的事宜,只有两种方式。一种是 “处理” 方式,也就是说把这个任务是怎么做的记录下来;另一种是 “忽略方式”,也就是说可能有什么原因,不需要再去理会或者去处理这个维保任务:

这两种方式,都算对这个任务有了个结论。处理也好,忽略也好,这个任务就会从这个未决的列表中消失。
(1)查看维保任务详情
维保任务的详情中,包括了该任务所对应的详情。这些信息,尤其是维保指南,也会在手机App上同步显示出来。


(2)维保任务的处理
维保任务的处理,就是对这个维保任务的完成情况做一个记录:

如果有需要,也可以上传一些相关的照片:

处理后的维保任务会从列表中消失,变为存档:

这个存档可以在维保记录中找到。